你的位置:首頁 > 產品中心 > 標準品 > 美國NIST標準品 > SRM 2374 - 用于外部RNA控制的DNA序列庫
產品詳細頁
產品介紹
NIST SRM 2374用于外部RNA控制的DNA序列庫(標準品)旨在用作使用體外轉錄 (IVT) 進行核糖核酸 (RNA) 對照合成的模板。這些 RNA 對照旨在用作外部對照或“加標”對照,通過對基因表達測量的技術性能進行定量評估來支持基因表達測定的可信度。一個 SRM 單元包含 96 個不同的 0.5 mL 聚丙烯管,其中通過吸光度 (A260) 測量,每個脫水質粒脫氧核糖核酸 (DNA) 約為 10 μg。
每個試管都含有質粒 DNA,其具有獨特的模板序列,用于不同的外部 RNA 對照。這些控制是與外部 RNA 控制聯盟 (ERCC) 合作開發的。
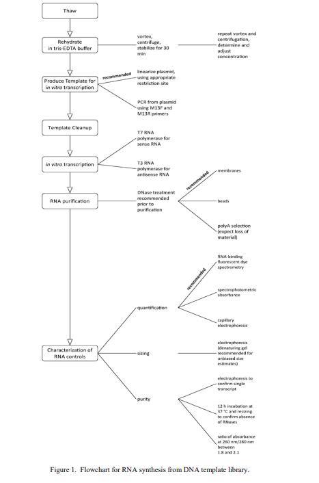
這些模板可以很容易地用于制作 RNA 控制(參見圖 1)。根據轉錄的鏈,對照將模擬“有義”或“反義”真核信使 RNA (mRNA)。當用于制造有義對照 RNA 時,每個對照在 3' 端將有一個標稱的 24 個核苷酸 (nt) 多聚腺苷酸 (polyA) 片段。由它們產生的 DNA 模板和 RNA 轉錄本在圖 2 和圖 3 中進行了注釋和描述。對照序列范圍從 273 nt 到 2022 nt,GC 分數 (1) 有兩種群體分布,一種以 35% GC 為中心,另一種以 47% 為中心。
認證特性:
NIST SRM 2374用于外部RNA控制的DNA序列庫(標準品)的認證特性是 ERCC 對照插入片段的 DNA 序列。
核苷酸身份使用國際純粹與應用化學聯合會 (IUPAC) 核苷酸符號進行編碼,包括序列中幾個堿基的歧義代碼。表 2 包括,對于每個組件,對包含國家生物信息中心 (NCBI) GenBank 數據庫中認證序列的記錄的引用。經認證的序列可從 NIST 以 FASTA 格式的數據文件 [1] 獲得,與此證書相關聯。
由于被測量是標稱屬性(核苷酸序列)的值,因此不能使用符合 JCGM GUM [2] 的測量不確定度的常規評估和表達。相反,與每個核苷酸相關的不確定性以表示對規定值的信念強度的順序標度表示(0 = 最有信心,1 = 非常有信心,2 = 有信心,3 = 模棱兩可)。與序數尺度水平相關的序列數據的特征在表 1 中進行了描述(參見“Certified Properties Confidence Estimates”)。這些置信度估計值可在隨附的 FASTA 格式文件 [1] 中獲得。
在缺乏完全發展的身份計量學(目前的事態)的情況下,一種務實的前進方式是將這些 DNA 序列視為從文庫轉錄的 RNA 對照的“身份可比性”的來源。




試劑標準品
